《抖音小店全流程运营攻略》内部干货分享

自媒体运营教程 抖音教程 4

《抖音小店全流程运营攻略》内部干货分享-第1张图片-90博客网

【文末附完整版资料获取方式】

今日分享:《抖音小店全流程运营攻略》

完整版资料,文末获取!

内容框架:

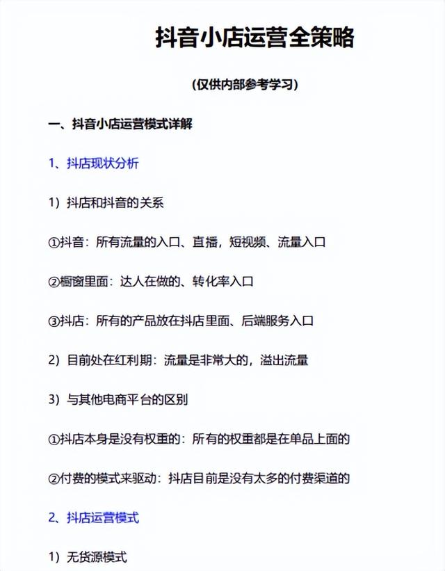
抖音小店运营模式详解

  • 抖音现状分析
  • 抖音运营模式
  • 抖音流量分析
  • 抖店盈利模式

如何正确开通抖店

抖店前期基础准备工作

抖店选品思路及技巧

  • 产品规划及定位
  • 抖音推荐选品思路
  • 抖店同行选品思路
  • 店铺产品定价方式

如何玩转精选联盟

  • 精选联盟基础设计
  • 精选联盟排名规则
  • 如何提升精选联盟排名
  • 达人积累及对接

快速入池猜你喜欢

部分内容概览:


《抖音小店全流程运营攻略》内部干货分享-第2张图片-90博客网

相关影片资源迅雷下载推荐

抖音搜索推广,可能是制造业当下最适合的抖音推广方式

制造业推广现状短视频势头正盛,很多工厂企业,都想进入这个风口。但是,往往结果不尽如人意。接触过很多厂家,都说上过很多课,交过很多学费,学过有无数种短视频涨粉和上热门的方案。但是,一用到自己的工厂,却怎 ...

抖音营销,抖音搜索推广,可能是制造业当下最适合的抖音推广方式


《抖音小店全流程运营攻略》内部干货分享-第3张图片-90博客网


《抖音小店全流程运营攻略》内部干货分享-第4张图片-90博客网


《抖音小店全流程运营攻略》内部干货分享-第5张图片-90博客网


《抖音小店全流程运营攻略》内部干货分享-第6张图片-90博客网


《抖音小店全流程运营攻略》内部干货分享-第7张图片-90博客网


《抖音小店全流程运营攻略》内部干货分享-第8张图片-90博客网


《抖音小店全流程运营攻略》内部干货分享-第9张图片-90博客网


《抖音小店全流程运营攻略》内部干货分享-第10张图片-90博客网


《抖音小店全流程运营攻略》内部干货分享-第11张图片-90博客网

【本着互联网共享精神分享,如有侵权请联系删除】

完整版资料获取方式:


《抖音小店全流程运营攻略》内部干货分享-第12张图片-90博客网

相关影片资源迅雷下载推荐

抖音定义新私域,玩法策略与微信大不同

编辑导读:说起私域流量运营,大部分人想到的工具就是微信,它承载了大部分的私域活动。而抖音作为一个短视频产品,近些日子正在尝试测试切入私域。本文作者对此进行了分析,希望对你有帮助。“抖音私域是抖音生意的 ...

抖音营销,抖音定义新私域,玩法策略与微信大不同

标签: 抖音营销 《抖音小店全流程运营攻略》内部干货分享

上一篇如何玩转TikTok营销?你想知道的一切都在这里

下一篇当前分类已是最新一篇

抱歉,评论功能暂时关闭!