财会人员速看:一篇文章带你快速搞懂财务工作流程,建议收藏
财会工作都有严格的规章制度。主管的岗位也是要懂得不得岗位会计人员的工作流程,尤其是成本和税务的问题,都是需要进行掌握和了解的。下面就让我们一起来看看,这份财务各岗位工作内容及各岗位工作流程图的内容吧!
【文末有完整版可带走】
财务工作流程图(目录)

- 出纳岗位工作流程

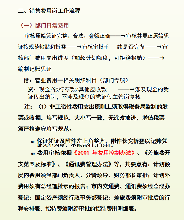
- 销售费用工作流程

财务会计工作流程图
- 各类岗位工作流程及职业能力分析表

- 固定资产盘点流程图

相关影片资源迅雷下载推荐
法治助企零距离 服务营商促发展——鹿泉区举办法律服务进企业暨“法治体检”活动
为持续优化营商环境,精准满足企业法律需求,以多元化方式引领企业法治化发展,7月26日下午,市司法局、区司法局、区工商联、开发区管委员会联合在光谷科技园开展法律服务进企业暨“法治体检”活动。50余家企业相关 ...
法务知识,法治助企零距离 服务营商促发展——鹿泉区举办法律服务进企业暨“法治体检”活动
- 代理记账流程图

- 生产成本核算流程

- 财务核算系统流程

- 工业企业财务核算账目处理流程图

- 成本管理系统业务流程图

好了,由于篇幅有限,内容过多,有关财务工作流程的内容就到这里,希望对你的工作有所帮助。对于以上内容有参考需要的,下方有解决方案!


相关影片资源迅雷下载推荐
三联招生—教育机构老师朋友圈招生营销文案40句
1、每一位教师都应成为一座教育丰碑!2、教师的责任不在教,而在教会学生学。3、用心灵教书,用大爱育人。4、把每个孩子的一生变成一个成功而精彩的故事!5、为学生的生命质量负责,为学生的终身发展奠基。6、课堂因 ...
销售业务,三联招生—教育机构老师朋友圈招生营销文案40句
标签: 财税管理 财会人员速看:一篇文章带你快速搞懂财务工作流程 建议收藏