5小时吃透小红书|给新媒体新人的入门指南

自媒体运营教程 抖音教程 3

中秋节的时候刷微信读书新书榜,无意看到一本讲小红书运营的新书。

一看书名还挺唬人的,于是就打开准备瞟一眼。大致看了看目录之后,我断定这是一本值得我去阅读的书。为什么?因为通过目录,我看到了一些对于我而言可能的增量信息。

一般而言,一本书值不值得去阅读乃至深入阅读,主要还是看信息增量和个人主观体验。比如,书籍提供了未曾了解的事实、未有过的经验经历、看问题的新视角、思考的新框架以及新现象新案例,至于文学艺术作品则看感官体验和思想深度。

至于这本厦九九老师的这本新书《5小时吃透小红书》,当我阅读完成后,我觉得这是一本很棒的内容运营或者新媒体入门书籍。对,这是一本入门类书籍,适合0-3岁新媒体从业者,中高阶内容从业者可能会关注更加宏观或深度的东西,那可能不是这本书的目标受众。

《5小时吃透小红书》提供了以小红书为代表的新媒体运营的基本方法和框架,而且无论是底层逻辑,还是操作细节,厦九九老师都做了可以打七十分的阐述,内容全面、深浅适宜,又有其多年自媒体创业实践的心得经验。

在飞书上,我针对日常新媒体创作建立了一个知识库“新媒体运营101”,打算结合自己的理解和实践,以及网上的资源,时不时地去填充内容,争取构建自己的内容创作知识体系和规范。厦九九老师提供的经验和细节,我觉得可以为我的知识库补充不少内容。


5小时吃透小红书|给新媒体新人的入门指南-第1张图片-90博客网

上半年,我还阅读过一本讲小红书运营的书籍并做了阅读笔记,也就是吕白的《爆款小红书》。这本书基于“爆款都是重复的,研究爆款,模仿爆款,才能超越爆款”这样的基本逻辑,为我们提供了诸如“定位三问法”以及“10-3-1”聚焦法”等操作框架。类似的观点在这本《5小时吃透小红书》也同样有所涉及,并且同样提供了一些可供实操的框架。

通过查阅网络上的公开信息,厦九九老师本身中文系毕业,毕业之后的工作也主要是和文字打交道;在2016年自媒体创业后就深耕新媒体领域,而且在百家号等自媒体平台取得不错的成绩。因此,厦九九老师对于内容和新媒体的理解是有自己个人的思考,这也体现在本书的内容之中。

插一句题外话,厦九九老师开始自媒体创业的那几年正是图文新媒体的黄金时代,各家平台重金投入搞内容PUGC,诸如百家号、搜狐号、UC大鱼号、网易号、一点资讯等等。内容创业一时风头无两,很多普通人吃到了时代的红利、实现了阶层跃升,这包括我们熟知的十点读书、插坐学院、咪蒙系。直到2019年咪蒙系被封杀,短视频平台的大放异彩,图文新媒体自此星光不再。

当年情感和和长大励志类文章是图文领域的绝对热门,当然也遭遇了很多非议。短视频的出现,大众有了更加直观的、立体的、更有沉浸感的内容消费体验,而情感和和长大励志类内容依然长盛不衰,因为需求强烈而短视频提供了视觉表现力。厦九九老师正是见证了这些年内容行业的变迁,也实现了自身的事业长大。

作者简介(Author)


5小时吃透小红书|给新媒体新人的入门指南-第2张图片-90博客网

厦九九

厦门大学中文系2008级汉语言文学专业(2008-2012),毕业后先后在某大型房企从事文案策划,文体旅上市公司行知探索.睿行担任品牌经理。

2016年4月开始自媒体写作

2019年2月出版第一本长大励志书籍《撑过去,你终将成为更好的自己》

2019年7月成立厦门宸夕悦文化传媒有限公司,担任董事长

2021年7月入局做小红书账号,经过半年努力将粉丝做到24万;

目前厦九九老师拥有自己的新媒体教育公司(写作赋能学院)和MCN机构,提供新媒体培训、个人品牌咨询和赋能等服务。

知乎主页:https://www.zhihu.com/people/xmjojo

简书主页:https://www.jianshu.com/u/1c1baec74364

B站主页:https://space.bilibili.com/686439082

西瓜主页:https://www.ixigua.com/home/6725949275/

书籍概述(Summary)

通常来说,一个图文新媒体创作者的创作流程是这样的:定位——选题策划——内容创作——排版包装——发布运营——数据分析&复盘。基本上,厦九九老师是按照这样的创作流程来安排这本书的阐述框架的,可能有一些内容掺杂在不同的章节。这里我将继续按照个人的思路梳理一下这本书,相应地补充个人的一些思考(注:我不是专业内容从业者,所思所想大概率是浅薄和外行的),并罗列对我个人而言有价值的要点。有兴趣的同学或者新媒体新人可以去翻一翻这本书。


5小时吃透小红书|给新媒体新人的入门指南-第3张图片-90博客网

一、账号定位

定位问题是很多创作者很头疼的问题,是从0到1阶段的一大难点之一。

很多人想做自媒体,但不知道做什么,但总不能什么火做什么,盲目跟风。网络上也能看到很多讲如何做定位的分享,但大多数都很难落地,要么流于表面、要么止于理论,小白找不到“手把手教你做定位”的体验。

大体而言,定位这件事说容易也容易,说难也难。

说容易,只要你找到一个自己特别感兴趣、擅长的有相对优势的、有较强烈受众需求的领域就可以,如果这个领域离钱近那就更好。

说难,现在内容领域已经很难有尚未开荒的处女地,几乎每个领域都已经挤满了各种类型和背景的创作者,内容受众也经过长时间的内容投喂形成了一定的消费偏好和审美层次,甚至某些领域已经出现了消费疲乏。在这个时候,要想在竞争激烈的内容领域出头就得求新求异,找到自己的特色或者差异化的东西,这样才能聚集一部分偏好这种内容的受众。

这其实也是特劳特提出那个经典的定位理论的背景,当时二战后经济蓬勃发展、婴儿潮一代需求旺盛,各类商业层出不穷,很多领域变为红海,于是定位理论出来,就像《定位》的副标题指出的那样:同质化时代的竞争之道。《定位》就提出,找出一个点,锚定它,然后形成用户心智,这样用户提到这个领域的时候脑海里就想起你。

厦九九也援引了《定位》来介绍定位:

借用《定位》一书的定义,定位就是如何在用户的心智中占领一个与众不同的、有价值的位置。简单地说,就是用何种标签、关键词或一两句话来描述“你是谁”“能为谁提供价值”“有何不同”。

具体而言,厦九九在定位问题上给出的解决方案是定位三部曲:认识平台——认识自己——梳理定位,以此做到知彼知己,挖掘出符合自身特点和市场需求的差异点。

(一)认识平台

厦九九老师详细梳理了小红书的长大历程、平台特点、用户画像、产品功能迭代和商业化举措,在我有限的自媒体书籍阅读经历中,这本书是对平台梳理的相对最全面和深刻的一本。了解平台是做新媒体的基本功或者说前置条件,但你会发现很多人往往忽视而急吼吼地做选题写稿子。

厦九九提到,小红书具有“有用”的经验属性,旨在做大众的生活指南和百科全书;小红书的用户以“90后”新时代人群、新锐白领、都市潮人、单身贵族、精致妈妈和享乐一族为主,尤其是年轻女性、都市白领、宝妈等女性群体,他们爱尝鲜、爱生活、爱分享、高消费力,极具商业价值;小红书也积极推进商业化,为博主提供了丰富的变现渠道,包括接品牌广告、笔记带货、直播、付费专栏、开店铺、线上获客私域成交等。

当然,厦九九老师的梳理仅仅是创作者视角,从产品和商业化视角认识小红书,你可以看看潘乱和苏青阳之前的文章和视频号直播(参看文末参考资料),比如潘乱写的《小红书的晚熟和非理性执着》、苏青阳的《聊聊小红书》,那里有对小红书更专业和深刻的解读。

厦九九老师在梳理了小红书发展历程和特点以及小红书热门领域之后,还提到了其大量研究博主后得出的优秀小红书博主的共性特点:

(1)首先是必备的基本能力,如优秀的创意能力、出色的文案和表达能力、拍摄剪辑的能力,以及镜头表现力等;

(2)其次是鲜明的人格特点,厦九九总结为四个要素:

  • 积极:没有人想看负面、消极和抱怨的内容,积极、正向是所有人都喜欢的特质,用户对积极、正能量的博主都会产生好感;
  • 真实:真诚、用心地分享内容最受欢迎,不做作、不浮夸、不扭捏的态度也会更让人愿意亲近;
  • 有闪光点:闪光点包括很多方面,如长得好看、声音好听、有亲和力、有辨识度、人生经历丰富、过着别人想过却没过上的生活、做着别人想做但没做的事、有某种拿得出手的特长、有趣又幽默等;
  • 有价值;我们会为一篇精彩的有用或有料的笔记点点赞收藏,但只会因为这个账号能持续为自己提供价值而关注。价值是所有优质小红书博主可持续发展的根本,无法提供价值的博主是走不长远的。在后面的内容中,厦九九老师认为内容提供的价值大致可以分为四个层面,分别是实用价值、信息价值、情绪价值和决策价值。

(二)认识自己

在完成平台认识之后,接下来就是知己,了解自己,挖掘自身的兴趣、特长和闪光点。这里厦九九老师提供了环环相扣的自我梳理方法:自我盘点——自我提问——SPRM模型,这里是我觉得比较精彩的一部分。

通过自我盘点和自我提问来发散思维,不断地挖掘自身的各种信息,试图全面地了解自身;然后通过SPRM模型结合个人能力、兴趣、自身资源、市场需求不断地筛选和收敛信息,从而得出个人定位方向。可以看出,这背后就是先发散后收敛的思维,就像产品经理在分析用户需求、提出解决方案时运用的那样。

(1)自我盘点:盘点画布

盘点画布意在将个人的各种身份、背景、兴趣、能力、个性等信息梳理出来,而且分门别类、越全面越好。我认为,这一部分主要挖掘个人身上表面的、外在的、事实性的信息。


5小时吃透小红书|给新媒体新人的入门指南-第4张图片-90博客网

(2)自我提问:提问清单

我认为,自我提问这部分主要是向内挖掘,探索个人偏好的、隐秘的、三观的、底层个性和特质的信息,这比较考验个人认知,虽然我们都知道“认知你自己”很重要,但往往不自知、也没有一个对自己的客观评价和认识。


5小时吃透小红书|给新媒体新人的入门指南-第5张图片-90博客网

5小时吃透小红书|给新媒体新人的入门指南-第6张图片-90博客网

(3)SPRM模型

经过以上的个人梳理,基本上就对自身有了比较全面的、内外兼顾的认识,接下来厦九九老师提出要在发散之后收敛聚焦,将个人特质、能力、资源与市场需求相结合,找到交叉点,这就是可能的定位领域。

具体而言,厦九九老师提出了一个叫SPRM模型的框架,SPRM分别指代能力(Strengths)、热情(Passion)、资源(Resources)、市场(Market)。具体操作是:

(1)盘点自己有哪些能力(不管是工作中还是生活中所具备的,包括知识、技能或通用能力,都写下来)、对什么事情有热情、手上有哪些资源(包括但不限于人际关系、渠道、环境、地域等)。把能力、热情、资源分别写在相应的圆圈里;

(2)从能力出发,用热情去收敛,看这些能力中哪些是你特别感兴趣、有热情持续做、哪怕不赚钱也愿意做的,把没热情的划掉。再以同样的方法,用资源去收敛,看剩下的这些事情或能力中哪些是你有资源可以整合的。最终收敛成为能力、热情、资源三者的交集,这就是你的优势能力圈;

(3)进行市场判断和检验。在这个优势能力下选择的赛道、要做的领域到底有没有市场?市场需求大不大?变现能力强不强?无论做个人IP,还是做账号,商业价值高、变现能力强的IP一开始做的就是离钱最近的赛道。从某种意义上说,市场(Market)也可以被理解为金钱(Money),只有符合市场需求才会离钱近。我们可以通过以下三个问题检验市场:① 是否与趋势一致?② 是否有成功案例?③ 是否需求未被满足?


5小时吃透小红书|给新媒体新人的入门指南-第7张图片-90博客网

经过上面的自我盘点、自我提问和SPRM模型的梳理,我们就清楚了“我的优势能力是什么,我能为什么人提供什么价值”,厦九九老师这里提供了一个类似产品运营、敏捷开发或者JTBD理论中用户故事描述的填空陈述模板:

基于我的___________(优势能力),我为___________(用户)提供_________(内容/产品/服务),让他们可以在___________情境下,解决他们的_______________痛点问题,让他们获得___________(收益)。

这样大体方向就明晰了,有了目标用户、用户需求、服务或内容以及自身优势。

对此,厦九九老师还补充了两点:

  • 能力型个人可按照S→(P→R)来梳理;资源型个人,那就可以从资源出发,首先发散盘点手上有哪些资源,然后用能力和热情去收敛聚焦:(S←P)←R;
  • 在S这部分有大S和小S之分,大S是指与生俱来的能力,小S是指后天培养学习得来的能力,在用热情和资源做收敛时,大S优先于小S。

(三)梳理人设定位

其实完成上述梳理,内容定位基本都完成了。但对于想要打造个人IP的人来说,还需要完成个人人设的定位。内容附着在一个生动的有个性的人身上时,内容会更加具有粘性和可识别性、内容也会更有生命力。

厦九九老师在这里就提出了人设定位公式这一框架:


5小时吃透小红书|给新媒体新人的入门指南-第8张图片-90博客网

(1)身份定位:你的职业身份或生活身份是什么?

(2)价值定位:价值定位决定了账号的内容方向,以及未来的变现空间和变现方式。所谓价值定位,就是我输出什么内容、我的内容为什么人提供什么价值。

(3)形式定位:小红书笔记的内容形式只有两种,即图文和视频。图文的呈现形式有重图片、轻文字的;有以文字为主、图片为辅的;还有Plog,也就是图片博客。视频的呈现形式有口播、Vlog、素材混剪、剧情段子类。选择何种呈现形式,取决于你的特长和优势。

(4)人格定位:人格定位是指你呈现出的人格特质,你给人的印象和感觉是怎样的,用几个关键词描述出来。

(5)记忆点:记忆点就是品牌符号,可以是一个词语、一个图形,也可以是某种声音。设计记忆点的目的是便于用户记住和传播,比如营销传播上有视觉锤、语言钉的概念。厦九九老师列举了可能的记忆点方向: 个人形象与服道化、语言动作(比较常见的还有在开场和结尾设计固定的口头禅或口号,相当于“语言钉”,植入受众的认知,再搭配固定的手势或动作,也能形成记忆点)、人物、声音和音乐、主题/系列、内容模式(讲解话术、内容模块和剪辑节奏等)。

综合上述人设定位结论,厦九九老师提供了一个人设定位填空式模板:一个_______(人格定位)_________(身份)用_______(形式)分享___________(价值),我的记忆点是_________。

比如厦九九以自身为例:一个励志知性、专业(人格定位)的自媒体创业宝妈(身份)用口播(形式)分享自媒体和女性长大干货(价值),我的记忆点是封面统一、有固定的口号。

(四)人设表现层:IP人设五件套

从事产品经理或者了解产品运营的同学一定听过用户体验五要素模型,这是一种将用户需求由粗到细、由模糊到清晰的思考框架,也是互联网从业者必须了解的经典模型。

其实,如果你反应快,你就会知道厦九九老师上面的定位过程基本也是符合用户体验五要素核心思想的,一定意义上这就是产品与运营殊途同归了。那么接下来就是用户体验五要素的表现层,这里厦九九老师提出了IP人设五件套,这是很多新媒体书籍都会讲的地方。

所谓IP人设五件套,包括取个好名字、拍个好头像、写个好简介、做一张加分的背景图及完善资料。这是呈现在博主个人主页的地方,也是用户了解博主印象、关系关注量的地方。

在这里,厦九九老师进行了十分详细和细致的讲解,尤其是给出了自己新媒体创业多年的经验,有兴趣的同学可以看看,在此不再赘述。

(五)定位的两个原则

1、真实

虚构人设往往做起来很辛苦还容易翻车,厦九九老师强调,最好的人设就是做真实的自己,没有哪个人设比自我更加独一无二。

2、号设一体

所谓号设一体指的是,账号分享的内容与博主要传递的人设相符,你的资历、背景与你提供的价值一定要契合,而非割裂、矛盾和不相关。

根据厦九九老师的观察和咨询经验,新手做账号最容易出现的问题就是内容很杂乱、人设很单一,而高手做账号就知道人设要真实丰富、内容要垂直聚焦;所有人设都围绕自己的内容价值展开,这样的账号才会和粉丝建立强信任感,才有可持续发展性和强劲的生命力。

二、内容创作

完成基本的定位后就可以开始正式的内容创作了,而在内容创作过程中让无数新媒体从业者秃头的一大难题就是选题,如何找到无穷无尽的、优质的选题是很多创作者的痛点。

在本书中,厦九九老师介绍了自己的爆款选题方法以及图文、视频、直播这三种内容形式的创作技巧和经验心得,有细节有案例。

(一)认识爆款

新媒体人一直对10W+的渴求从来没有停止过,10W+就是新媒体人永远的痛和希冀,为此可以薅光头发、茶饭不思。

这背后其实就是对爆款的追求,但爆款又似乎可遇而不可求,正如厦九九老师指出的那样,爆款是多种因素综合作用的结果,包括平台机制、选题、节奏、节奏、封面、文案、标题、天时地利等等。

新媒体人可以做的就是了解平台机制(流量分发机制),不断优化内容构成要素(包括选题、文案、封面等),以此来提高出现爆款的概率,如果有那么一点点运气(天时地利)就更好。

下面梳理书中厦九九老师对爆款的阐述,并补充自己的理解。

1、什么是爆款

书中并没有给出爆款的定义,以我个人的理解,所谓爆款指的是某个内容的数据大大超出过往平均数据表现的情形。具体体现在数据上如何界定,我倒是没有相通,粉丝量的N倍?大盘(或某一细分领域)日流量的Y%?

无论如何,内容从业者、平台管理人员对此可能有不同的界定,而且每个平台的标准也会不一样。但图文自媒体时代,业内默认的是10W+为爆款表现。

按照厦九九的说法,“小红书上什么样的笔记是爆款笔记呢?单纯从数据来界定,点赞量不低于1000次的笔记是小爆款,点赞量不低于10000次的笔记是大爆款”。

2、爆款内容有什么特点

从内容上看,什么样的内容更容易成为爆款?厦九九认为爆款内容几乎都具备三大特点:

(1)拥有用户视角,也就是站在用户角度创作内容

这就是新媒体新人常见的误区——自嗨式创作,“常见表现为不会刻意做选题,纯粹有感而发,不关心也不知道用户喜欢看什么”。吕白在《爆款小红书》中也提到“做内容不要自我陶醉,找到自我表达和用户需求之间的交集”,厦九九强调“围绕这些与用户息息相关的话题,结合自身的经验和知识创作内容,才是一个成熟博主该有的逻辑。”

对于如何获得用户视角,厦九九提出了自我设问法来日常刻意练习,同时还提到了一种颇具逆向思维的方法——“在构思内容时,你要先假设用户不会看自己的内容”,假设用户不愿意点开、看完、互动、关注你,然后方向提出优化的点。

这种逆向思维似曾相识,因为之前我看过前推特产品主管Shreyas Doshi提出的概念“事前验尸”(Pre-mortems)。

(2)满足爆款触发点中的至少一种要素,即有趣、有用、有料(厦九九在这里强调,内容中要有具体的细节,有博主真实的体会和感受)、有力(情感共鸣)四要素;

(3)至少提供了四大价值中的一种价值,四大价值分别是实用价值、信息价值、情绪价值、决策价值。

3、爆款的价值和作用

爆款有什么作用?按照我的理解大概如下:

  • 显性上,爆款意味着更大的曝光度,覆盖了更多的人群;
  • 对创作者而言,爆款是直接的流量效应,爆款是拉新获客涨粉变现的直接或最佳的途径;
  • 对创作者来说,爆款还具有杠杆效应,这种杠杆作用体现在:一、为其他内容引流;二、爆款是一种信用货币,它代表着创造者的水平或高度(标杆),可以撬动相关方的资源以及合作;
  • 从用户角度看,爆款具有锚定效应,爆款是用户对账号或人设的一次锚定或心智的关联,爆款次数越多或爆款程度越深,锚定越深;
  • 负面影响是,用户可能以爆款水准作为衡量日后内容的标尺,或增加创作者创作压力。另外,爆款也考验内容账号的承载能力,如果不是精准粉丝,可能后续会有一定困扰;

基于此,你就知道为什么新媒体人这么热衷于爆款了。

4、爆款的产生机制

爆款如何产生?这可能是一个新闻传播学问题,但也是一个产品机制问题。

爆款的产生需要考虑平台机制(或流量分发机制)、初始启动量(这与基础粉丝量和打开率有关)、社交裂变量、人工运营干预手段等。

从产品机制上看,很多平台已经采用了算法推荐机制来分发内容和流量,小红书也不例外。具体体现在:

  • 首页是千人千面的个性化算法推荐;
  • 小红书的流量是去中心化的,没有过度注重头部而忽略长尾。正如厦九九提到的数据,“据统计,腰部KOC、普通用户是平台内容贡献的主力军。头豹数据显示,互动量超过1万次的小红书笔记中,腰部达人产出占43%。”
  • 小红书推荐页Feed流采用双列信息流展示,用户可以根据兴趣自主点击打开(关于信息流单双列的产品机制可以参考潘乱的文章《刷抖音,玩快手》),那么内容的视觉体验就重要了;

从流量入口上,单篇笔记的流量来源首页推荐、关注页、搜索、个人主页和其他来源。我们拆解一下,首页推荐对应算法分发,这是占流量来源大头的,厦九九指出“账号在初期粉丝数量少、笔记数量也少时,一篇笔记的流量几乎全靠首页推荐。”;关注页取决于博主的粉丝数量和粉丝黏性;搜索是自然流量,是粉丝主动自发的强需求行为,流量较为精准,可以通过SEO优化;个人主页的流量可能来自于推荐或爆款笔记带来的对其他笔记的浏览,也可能来自检索;其他来源则主要是社交分享行为(不管是主动的还是人工干预的)。

书中提到,“推荐首页是笔记的主要流量来源,热度一般会维持7天左右,甚至更长。搜索流量是笔记发布后的辅助流量来源,长尾效应很长,发布后几个月甚至一年都有可能被观看......这里面的关键点就是爆款和关键词布局,有准确的关键词更容易被搜索到。”

基于此,厦九九认为,“要想出爆款,有三个关键因素:一是被平台推荐到首页;二是增加搜索流量;三是提高粉丝数量和黏性,确保有一定的基础观看量。”

至于首页的算法分发,其机制大概类似于抖音的三级火箭式分发方式,先将内容在小数据样本分发,观察数据效果,数据表现差停止分发,数据表现好则推送到更大流量池检测用户反馈,以此类推。

5、爆款的影响因素

根据上面的分析可知,爆款的影响因素有:平台机制、初始启动量、社交裂变量、人工运营干预手段等,在此不再赘述。

6、爆款产生的数据指标

这里指的是平台算法分发所看重的数据指标,包括点击率、完播率和互动率。算法推荐就看这几个指标,就像书中是这样说,“如果小范围测试后笔记的点击率、完播率和互动率都高于同类作者,那么平台会继续将笔记推荐给1万、10万甚至百万个用户。笔记越热,平台就越推,越推就越热,在滚雪球效应下,爆款就诞生了。”

(1)点击率

点击率也称打开率,计算方法是观看数量(笔记的“小眼睛”)除以曝光量。

按照厦九九的说法,“根据运营经验,点击率达到6%~15%,完播率、互动率也都高于同类作者,笔记就很容易上热门,成为爆款”。

那么哪些因素影响点击率?很显然,是选题、封面、标题。小红书给人的印象就是高颜值、富有设计美感的图片文字,厦九九特别强调了选题的重要性,选题关乎用户需求和痛点。

(2)完播率

完播率指的是完成地、从头到尾地看完了内容的用户与点击用户数的比率,这主要是针对视频内容来说,完播率高说明内容吸引人。

按照厦九九老师的经验,“完播率越高越好,能高于60%~90%的同类作者,视频笔记就很优秀了”。

影响完播率的因素主要是内容质量,“这包括但不限于整体信息价值、亮点出现频次、剪辑节奏、趣味性和画质”。

(3)互动率

互动体现在点赞、收藏、评论、弹幕等。互动率是指笔记的点赞、收藏、评论数量之和除以观看量(“小眼睛”数量)得到的比值。

厦九九提到,互动行为的权重不一样,“收藏的权重大于点赞,评论的权重大于收藏”。

按照厦九九的经验,“如果互动率达到10%,说明笔记有很大的成为爆款的潜力。如果互动率低于3%,说明笔记成为爆款的可能性极低。”

6、爆款与涨粉的关系

很显然,爆款可以带来涨粉,但厦九九强调,爆款要与账号定位和人设相契合,这样能带来精准和高粘性粉丝,也利于商业化目的。

(二)选题

明确了爆款和爆款内容,接下来厦九九老师讲解了爆款选题的特点,即:

  • 共鸣性,指笔记的主题能否戳中用户的痛点或关注点,进而引发情感共鸣;
  • 话题性,指选题具有普遍意义和普适性,关于这一点,三节课&付圣强合作的课程《新媒体爆款写作指南》中有类似的观点,大意是选题时要关注话题的潜在受众量,大话题大关注度、小话题小关注度;
  • 奇特性,指选题能够引起用户的好奇心;

接着,厦九九老师提出了自己的爆款选题的四种方法,这也是我比较关心的地方,虽然我也是自嗨式输出,想到哪写到哪,自己关心啥写啥,但选题方法也是让人挺苦恼的地方。

(1)对标选题法

这种方法就是从对标账号和对标爆款中找灵感,向优秀的爆款内容和优质账号学习、寻找爆款灵感、培养网感。这也是吕白的《爆款小红书》的核心,这也是很多新媒体人常见的选题方法,比如抖音上有个账号“娘子军再出发”,讲述的就是三个95后女生的自媒体创业,每日要刷几小时找对标账号找爆款选题。

相关影片资源迅雷下载推荐

微商如何不花1分钱,在小红书上招到代理?

现在的微商,跟前几年的微商囤货模式,有了天壤之别,但是不管是什么模式,都离不开“把产品卖出去的终极难题”。传统的微商,主要就是会销和朋友圈营销,但是每个人的人脉圈子都是有限的,搞一段时间就被掏空了,只 ...

小红书,微商如何不花1分钱,在小红书上招到代理?

厦九九给出的具体建议是,“创作者至少要找5个对标账号,目的是博采众长,避免思维固”,“在找对标账号时或已经找到后,创作者需要沉浸式地看对方的主页,了解对方是怎样做的、哪些内容受欢迎、哪些内容不受欢迎、有哪些值得自己学习和借鉴的地方。”

在本书后面的日常运营目标制定的时候,厦九九同样提到了比较实际的对标账号的选择,“找对标账号的正确方法就是尽量找粉丝数量是自己3~5倍的博主(对标账号的粉丝数量要和自己处于差不多的量级)。同时还要满足一个条件,即你们运营账号的时间差不多,或者对方比你早3~6个月开始运营账号。因为平台变化很快,太久远的参考意义不大。而这种账号就是走在你前面不远,你能够看得见、摸得着,可以直接效仿学习的。”

(2)问题选题法

这即是要求创作者主动去了解目标用户关心什么,想解决什么问题,毕竟用户需求和痛点的选题最直接的来源。

如何挖掘用户问题和需求,网上提供了很多方法,比如用户直接反馈、用户社交媒体言论、应用商店评论、以及结合关键词挖掘工具等。厦九九老师给出的方法是,“通过关键词去全网(如知乎、悟空问答等问答社区)搜集所在领域的100个热门问题,挑选其中热度高、浏览量大、点赞量大的问题。”

(3)热点选题法

追热点是最简单的额选题方法,可以去刷各种热点榜单或官方创作中心。唯一需要注意的是,追热点的正确姿势是契合自身定位。

(4)Y字形选题法

所谓 Y字型选题法指的是,先画一个Y字,左边是用户标签,右边是用户兴趣、痛点或热点,创作者将能想到的都写下来,然后两两组合,就可以得到不同的选题。

如果你看过龙共火火的书籍《高阶运营:从小编到新媒体操盘手》,你会发他提到了一个常规选题法——九宫格选题法;如果你看过付圣强的课程《新媒体爆款写作指南》,其中讲述了一个选题方法——白三角选题法。这三种选题方法何其的相似,这背后的原理都是寻找在事物之间的联系。

针对小红书主要的领域分类,厦九九老师详细提出了九大不同类型博主的选题方向,基本囊括了日常业内主流的方向,这可能对具体的垂直领域的博主有参考意义。

(三)文案、标题与封面

选题确定后,对于图文笔记来说,主要就是解决文案的写作、标题和封面的设计。厦九九老师针对性地提出了操作细节和可供参考的模板,我认为十分详尽,在此不再赘述。

只提一点,书中提到,“什么样的图文笔记容易上热门呢?答案是清单式干货集锦。对于这种高信息密度、有价值的干货,用户最喜欢点赞收藏。所以,图文笔记的流量密码就是围绕一个主题做聚合型内容”,“聚合式小红书笔记就是围绕一个主题或关键词将知识、方法、经验、工具等用清单的方式整理出来,方便用户使用”。如果你刷小红书够多就会发现,这类内容特别常见,一定意义上也是小红书特色。

(四)三种内容形式的创作:图文、视频、直播

前文已阐述,图文笔记在此不表。

关于视频笔记的创作,按照一般的流程拆解为:选题——脚本——拍摄——剪辑——包装——发布。与图文笔记相比,需要突出强调的是脚本、拍摄和剪辑。拍摄,而拍摄和剪辑方面,厦九九老师给出了几乎手把手操作的阐述,比如设备、景别、构图、布景、打光、机位、运镜等等,视频创作全流程涉及的必要元素都囊括进去了,新媒体新人届时可以去翻阅。这里,给我增量信息的是脚本和以及部分剪辑思维。

1、视频脚本策划

厦九九将视频脚本分为三类:

(1)脚本提纲

“这种脚本只需要确定拍摄主题、类型、内容要点、视频风格等,罗列出整体框架思路,写下要拍摄的重点内容和关键词,防止漏拍或拍摄时不知道说什么,适用于探店Vlog、旅行Vlog、访谈式口播等。”

(2)分镜脚本

“这种脚本就是将文字转换成可以用镜头直接表现的画面语言,包括每个场景对应的画面、景别、拍摄手法、时长、旁白、道具、音乐及音效等,适用于比较复杂的Vlog和小剧场式的剧情类视频”

(3)文学脚本

“通俗地讲,文学脚本就是纯文字脚本,包括拍摄主题、人物和台词,适合不需要剧情的短视频创作,如口播、教学、测评类。”

2、文案脚本模板

实际上写文案脚本跟新媒体图文写作的技巧是类似的,只不过视频文案脚本最后是转换为视听语言。

厦九九老师认为,“视频笔记的完播率很重要,精髓就在于文案脚本要循循善诱,而不是创作者按照自己的节奏娓娓道来。”,“成熟的创作者知道:开头如何将亮点前置,以便留住用户;过程中如何有条理、有层次地展开,一环扣一环地让用户看到最后;结尾如何引导升华,再次激发用户点赞、收藏。”

那么开头、过程、结尾如何设计?厦九九给出了3个视频脚本模板、提炼了7个能瞬间吸引人的开场方法和6个打动人心的结尾方式。

3、剪辑思维

因为最近也在琢磨剪辑的事情,也刷完了B站上“南门录像厅”的剪辑思维课程。但是一直没怎么动手练习,真的如厦九九在书中揭示的那样,“我发现最终决定账号能否成功的就是两样东西——自信和行动。”

书中提到,剪辑思维主要包含两方面:主线思维和高效思维。

(1)主线思维

之所以强调主线思维,主要是因为不同的视频类型有不同的剪辑逻辑,比如Vlog类、知识口播类、音乐卡点类就是不同的剪辑方法。主要区别在于,是用画面匹配声音,还是用声音匹配画面,这就是为什么要强调主线的原因。

书中厦九九提出:

  • 口播视频的主线是画面和声音,在去掉口误、重复语句和气口后,视频主线便呈现出来了,然后可添加相关素材、配乐,最后加字幕;
  • Vlog视频的主线是配音或字幕,去除配音中的重复语句和气口后,可根据配音添加对应的画面,再加配乐、音效、字幕等;
  • 卡点、混剪视频的主线是背景音乐,。因为音乐之间的卡点节奏不同,而画面又是根据音乐的卡点节奏匹配,所以背景音乐是非常重要的主线。

如果你刷过网上视频博主的创作分享,一定听过A-roll、B-roll这些概念。A-roll就是视频的叙事主线,B-roll是给主线补充信息、丰富画面的空镜头或辅助信息。

(2)高效思维

所谓高效思维就是通过优化创作流程、模板化创造模式等手段提高日常的创作效率,比如“提升剪辑熟练度、优化剪辑顺序、利用高效剪辑工具、分类整理素材、使用固定参数”,比如“拍摄时,场景搭建、灯光调试好后尽量不移动,这样能节省再次布景、打光的时间,下次拍摄时直接就位即可。兼职博主可在周一至周五写文案,周末寻找光线明亮的时间一次性拍摄多条,这样可以提高拍摄效率。”

最后一种内容形式,也是去年至今比较火的直播。

厦九九直播过上百场,有大型直播也有日常随意的直播,可以是经验很丰富了。她分别从直播准备、直播宣传、产品成交、直播复盘四个方面进行了分享,我虽然看直播多,实际参与直播没有过,这部分内容对我是有增益的。

(1)直播准备

首先,厦九九老师指出,“一场直播的效果好不好,80%取决于开播前的准备工作做得是否充分,剩下20%的功劳才是直播间主播的发挥和工作人员的配合”。

具体而言包括:

  • 直播流程

直播的流程主要考虑主题(话题、产品、目标受众)、时间、环节、内容等。其中,“环节策划就是在直播过程中要设置哪些互动,如暖场互动、干货分享、抽奖、答疑、连麦、带货等。”,“内容就是直播过程中要分享的干货。...每一场直播一定要有一环扣一环的内容设计。所以,在直播前,主播一定要准备好本场直播的分享内容,可以不用写逐字稿,但是要列出大纲和要点,打印出来,放在手边参考。”

  • 直播物料

具体指的是,“主播可以根据直播策划表罗列出物料清单,如直播封面、直播宣传海报、主播手牌、直播间氛围物料、商品物料、卖点物料及其他道具等;直播前至少要给物料设计、制作预留两天的时间,物料制作上要有一定的美感。”

  • 直播福利

“在直播间设置福利或抽奖是留人、促单的有效方式”,“每一场直播要设定一个成交总额目标及营销投入的费用目标,主播在开播之前必须设计好营销的策略,是送东西还是推限时优惠券。”

(2)直播宣传

直播宣传分为站内和站外宣传,其中小红书站内宣传主要有“直播中引导用户预约下一场”、“发布预告笔记”、““瞬间”打卡预告”、“笔记关联直播预告”。

(3)产品成交

书中,厦九九提出了直播间成交的3W1H公式,3W即3个Why,分别是为什么要买?为什么要找你买?为什么要现在买?H即How,也就是怎么买。按照我们互联网从业者熟知的福格模型B=MAT,要促使一个行为发生,需要解决三个关键要素:动机、能力、提示。直播间成单大体也是福格模型的逻辑,厦九九老师介绍了具体的操作技巧或者套路,很多套路都是互联网运营方法的直播化。

(4)直播复盘

直播后的复盘通常分为两个模块,一个是团队配合复盘(主要看场控、主播、副播、直播间助理等角色的配合),另一个是直播数据复盘,主要看GMV+来源、预约人数+场观+平均在线人数、带货转化率、引流人数。

三、精细运营

在精细运营部分,这本书从快速涨粉攻略、账号运营规划、数据分析与运营提升三个方面来阐述。

(一)快速涨粉攻略:涨粉的底层逻辑

一般而言,只要前面定位精准、内容质量及格,涨粉应该不难。但问题就是,日常运营过程中在这两个方面总有这样或那样的不足,能够做到60分就已经跑赢很多人了。

而回到涨粉上,厦九九老师指出了涨粉问题上的三大误区,这是大多数新媒体从业者大概率会犯的错误:

(1)涨粉慢:用户的价值感低,获得感弱

厦九九老师认为,涨粉慢可能的原因很多,但核心因素是内容质量不够好,没有给目标受众提供足够的获得感。

比如,具有实用价值的内容最容易涨粉,而情感类、观点类、金句类笔记提供了情绪价值,获取带来大量点赞收藏,但实用价值和获得感不够,无法涨粉。

(2)有爆款也不涨粉:有价值,没人设

这种现象在小红书很常见,有的博主也出过几篇数据不错的爆款,但没怎么涨粉。

厦九九认为这主要出在定位和人设模糊上,具体就是“这些账号要么领域不垂直,没有持续提供专业价值;要么没有人设,多数人不知道博主是怎样的人,主页上的简介也没有给用户一个关注的理由”。而且,“用户判断该账号是否值得关注,不是单靠某一篇爆款,而是由账号的整体质量和价值决定的。”

在这里,厦九九提出了一个数据概念:赞粉比,即主页的获赞与收藏数量/粉丝数量,以此来判断爆款能否带来涨粉。根据其个人经验,“如果你的赞粉比低于10,说明用户觉得你的内容好,很愿意关注你。如果你的赞粉比高于10,说明用户觉得你的内容好,值得点赞收藏,但不愿意关注你。”

但我认为,这个概念比较适合评价账号的整体质量或互动转粉效率,评价单篇笔记的转粉效率还可以看单篇笔记的新增粉丝数/点击数,或者新增粉丝数/互动数。

(3)盲目追求涨粉却不变现

有些账号粉丝量是有的,但没有变现,或者没有变现路径,正如书中提到的手写文案号。这背后还是第一步的定位不清晰,也没有想好变现路径,就急吼吼地盲目涨粉。

厦九九老师特别强调,“首先应想清楚为何要涨粉、要吸引什么样的粉丝、涨粉后要实现哪些目标,这往往与变现有关。毕竟,涨粉只是过程和手段,最终要达成的目标才是关键。有人想通过涨粉实现更高的广告报价,有人想涨粉是为了将线上获客转化到私域变现,还有人涨粉是为了获得更大的影响力。总之,不同的目标对涨粉的需求是不同的。”

于是,厦九九老师给出的建议,“如果你的变现模式不是以承接品牌广告为主,而是线上获客,靠知识付费或产品变现,那么粉丝数量不是你首要追求的目标,精准获客的数量才是你最应该关注的。”

说到这,我想起6月份潘乱的一期视频号直播,主题是聊聊微博和创作者生态,做客连麦嘉宾是阑夕、老编辑和闪光少女斯斯。期间斯斯认为,今天你要做一个IP、做一个博主、做一个网红,那第一天就要思考商业模式,你是要走ToC路线,还是走ToB路线,你要赚卖货的钱,还是赚广告的钱。如果走ToB模式,也就是广告模式,要点是博主要体面和看起来显大(显大比大更重要),博主要形象正面,ToB模式的好处在于广告主给博主加杠杆,比如一条TVC广告制作造价100万,对应传播预算600万,那么博主形象就通过广告主的600万在渠道中流动。如果走ToC带货路线,那么需要一众铁粉,但粉丝会流失,需要不断引入新粉,这样会做得辛苦,而且带货要求正品低价,同样不容易。

你看,不同的商业模式对应不同的内容模式和运营要求。所以,博主要事先想清楚商业模式,这决定了后续涨粉的最终指向以及相应的运营动作。

那么快速涨粉的底层逻辑是什么?厦九九老师给出自己的三个观点:

(1)创作有人设和有价值的优质爆款笔记,涨粉率会更高。而下面两类内容爆款转粉率低:盲目蹭热点,与自身定位和人设不相关的内容;纯干货集锦、信息收集类爆款,内容中不涉及博主的任何个人经历和人设,一看就是收集信息后整理加工的内容。

(2)爆款笔记是前端吸引用户的流量入口,要做好承接就要求,从外到内提升账号的整体质量和价值感,持续稳定地提供价值;

(3)有人设且号设一体的账号比没有人设及号设割裂的账号更容易被关注,因为号设一体会让用户觉得更有温度和信任感。

(二)账号运营规划

这里提到的账号运营规划,在龙共火火的那本《高阶运营:从小编到新媒体操盘手》也有涉及。

所谓规划就是围绕定位持续稳定交付内容提供价值,这体现在:

1、内容规划和高效输出

第一,日常选题策划,以周或月为单位提前进行策划和文案撰写,制作排期表;

第二,设置更新频率。厦九九认为,要想快速起号,最基本的措施就是日更。如果精力有限,也可以选择一周三更,最低一周一更,内容的更新频率直接决定了账号的活跃度。说到这,我想起来是谁提到过一个起号的技巧(注:来自知名产品经理纯银),先屯起码十条内容,养号一段时间每天发一条,这样可以让算法给账号打标签。我想,类似这样也适用于小红书。

第三,制定阶段性目标,如月度、季度、年度目标,每周更新几篇、分别是什么主题、内容制作如何排期、发布后关注哪些指标等。

第四,流程化、工具化,提高稳定输出效率。这即是厦九九强调的,专业选手和业余选手做内容,最大的区别就是有没有流程化和工具化;专业选手做内容必备四库:选题库、素材库、文案库、视频和音乐素材库。

2、账号权益

这里,厦九九分享了自己做自媒体6年的一个看似慢实则快的经验:就是踏踏实实地研究平台到底提供了哪些权益和功能,按照路径一步步升级通关,开通所有权益,你就知道账号该怎样一步步做大、变现了,这也是运营账号最简单但被绝大多数人忽略的基本功。

对应到小红书,相关的权益和工具有:长大等级、开通专业号、开通视频号、建立小清单、品牌合作、开通专栏、开通店铺、开直播、薯条推广、好物体验、小红书创作服务平台。

这里的启发就是日常要关注长大等级以及平台官方运营动作,研究其背后的指向和目的,这利于借势。这应该也是新媒体人的基本功。

3、内容发布和日常运营

这里厦九九介绍的是发布时间、笔记发布中的细节和经验以及粉丝运营,尤其是要勤于恢复粉丝留言、私信,以此增加热度和粉丝粘性。

(三)数据分析与运营提升

复盘和数据分析是新媒体人必备的能力,这里厦九九老师介绍了数据分析的要点,特别是观看来源和粉丝画像,这为后续优化提供了方向。

另外,厦九九还分享了提升完播率和互动率的技巧,有兴趣的同学可以翻一翻。

四、商业变现

在商业变现章节,厦九九老师详细介绍了小红书五大变现方式:广告变现、付费专栏、带货变现、店铺变现和私域转化,每一种的资格、规则和要点都有提及,包括很多人关心的私域获客技巧,在此不再赘述。

这里的重点我认为是厦九九分享的变现底层原则和商业化思维。

厦九九提出,“小红书博主要想提升变现能力,首先要吸纳足够多的精准粉丝,其次要做离钱最近、自己最有资源优势可以整合变现的赛道。而具体到变现底层思维,包括:

(1)做真实的人设

这点之前屡次强调过,厦九九老师再一次强调:

如果博主想要有更好的变现能力,我的建议是做真实的人设,而且要真人出镜拍视频。

线上交易的本质是信任,而真人出镜就是最容易获取粉丝信任的方式。粉丝可以从视频中直观地看到博主的谈吐、气质,以及博主展示的真实内容。有了信任才会触发后续的商业行为。

(2)做平台最赚钱的方向

这一点在刚开始的定位和商业模式中就应该想清楚的,正如厦九九所说“很多时候,赛道不同就决定了博主开始变现的节点不同,以及变现的上限”。

具体到小红书,“仅从广告变现的能力进行比较,家居博主>时尚美妆博主>母婴博主>穿搭博主>其他”。是不是如此另说,但赛道背后的粉丝价值确实影响商业价值,比如转化率、客单价、人均消费、复购率。

(3)做自己可以整合资源的赛道

如果说商业的本质是价值交换,那么自媒体人向用户提供内容价值来换取用户的商业价值,那内容就是价值媒介或者商业运转中的一个环节,这正是厦九九所说的“自媒体的本质是流量的获取”。

如果有清晰的商业模式最好,如果暂时没有属于自己的商业模式和产品,厦九九认为,“那就可以思考自己能否借力身边的资源,把资源整合起来变现。学会资源整合,你的变现能力也会更强”。搞金融的都知道,勾兑资源、撮合交易是这个行业的本质。你能看到很多脑袋灵光的人就是这么做的,自己有一大票私域,每个月帮其他人发个票圈带带货也能赚钱,当然关键是能够聚拢受众、整合资源。就我个人观察,博主李嗲Lydia就深谙此道,比如她搞得姐妹王者荣耀陪玩团,就意图聚合高消费力的女粉。

(4)用商业思维理解自媒体。厦九九老师指出,“自媒体平台带给内容创作者的价值绝不仅仅是广告或流量收益,最大的价值是让创作者可以通过创作内容(突破线下时空限制),借助算法吸引精准的目标用户。同时,平台再配套店铺、直播、专栏等变现成交工具,打通“认识——认知——认购——交付”的完整商业闭环。”。

(5)矩阵化多平台运营,“要想扩大收益,有一个非常好的方式,就是把一份时间卖多次,一份内容在多平台分”。这也是很多新媒体人擅长的方式——一鱼多吃,比如潘乱的视频号直播,可以搞各种视频切条在短视频平台分发,还可以整理成图文发布在微博、小红书、知乎,充分利用长尾效应,更可以剪成播客在喜马拉雅、小宇宙等平台分发。只不过,潘乱的工作室人手不大够。

厦九九老师以上这些观点如果你看过《纳瓦尔宝典》或者其他大佬的分享,应该会有印象。

个人评议(To be sure)

以上就是对这本《5小时吃透小红书》的大致梳理,因为内容太多,我仅仅梳理了我个人关心和想要强调的,其他属于常识性、操作细节的内容我都省略了。

对于这本书的整体评价和一些想法,我想谈下面几点。

第一,对于本书的评价

可以说,这本书事无巨细,将新媒体运营所涉及的内容大体都讲了,而且不仅有具体的实操和经验,还有对内容底层逻辑、产品逻辑和商业思考的分享。这不同于市面上的其他新媒体指南类书籍,要么是案例和故事重于理论和实操,要么是重实操过程、轻背后逻辑,要么是实操部分蜻蜓点水、一点而过。

尤其要提的是,如果你细致翻一遍,你就会可以发现作者具有不错的用户思维、产品思维、商业思维。所谓用户思维指的是站在用户角度考虑问题,多次做用户旅程回溯,知道粉丝关心什么、知道读这本书的读者关心什么;所谓产品思维,指的是理解小红书产品机制,掌握抽象与具体、发散与收敛的逻辑思维,也懂得迭代;所谓商业思维,指的是知悉赛道选择——产品定位——获客留存——变现的商业闭环和底层逻辑。

第二,关于干货

我们常常谈干货,特别期待关注的博主向我们输出干货,我以为所谓的干货指的是:

  • 对于某项主题的深入或者直达本质的分析、洞察、思考和观点;
  • 提供新颖的别具一格的思考框架和角度;
  • 提供全面的、足够丰富的细节;
  • 提供隐秘的、不为人所知的或少为人所知的信息或“奇技淫巧”;

从我对干货的定义来看,这本书确实干货多多,当然这是针对新媒体新人来讲。

另外,我们常常所见的现象是,很多干货是秘而不宣的。这是那些专家和大V的独家秘笈和核心竞争力,不对外公布无可厚非,如果有人能透露一星半点,也是值得点赞的。

第三,关于小红书产品

厦九九老师前面梳理和介绍了小红书的产品历史、产品机制,大多是创造者视角。从产品角度,我也推荐了潘乱和苏青阳的几篇深度文章。

这里介绍一些知名产品经理纯银对于小红书这款产品的分析,相信从事小红书运营的同学能有所启发。

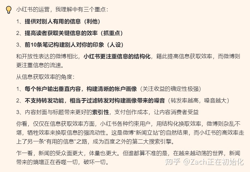
纯银前一段发过几条涉及微博和小红书的微博,摘录如下:


5小时吃透小红书|给新媒体新人的入门指南-第9张图片-90博客网

5小时吃透小红书|给新媒体新人的入门指南-第10张图片-90博客网

5小时吃透小红书|给新媒体新人的入门指南-第11张图片-90博客网

第四,发散一下思维

前面介绍了全书的架构,对于想搭建自己知识库的同学,大体可以参考本书的逻辑和框架,对其删删减减、调整顺序、补充些网上其他的细节和内容,如此一个比较粗的知识库就完成了,只需要后续慢慢填充。

再一个,前面厦九九老师提及了账号定位三部曲,那么脑袋灵光的同学就会联想了:可以可以用在企业或产品定位中呢?这可不可以变换一下用在个人职场定位中呢?更实际地讲,可不可以用在简历和面试准备中呢?很显然,明白了定位三部曲的实质是对人或事物从各个侧面全面梳理(符合MECE原则)、由发散到收敛的过程,那么你可以用在很多方面。

第五,内容创作的ROI

优质内容创作是有复利效应的,一次投入或者制作成本的付出可以让人长期获益,这就是内容的长期ROI。

但是,这里要做转折了,长期ROI为正并不意味着短期ROI为正,短期来看很多内容创作ROI是负的。比如视频创作者策划构思、采买设备和素材、拍摄、剪辑、运营等等要付出很大心力,但往往数据不是很好看,让人很受挫。

从走势形态上看,创作者ROI符合曲棍球棒效应(Hockey-stick Effect,又称曲棍球杆现象)。大体而言,如我画的下面三类。

A类:前期为负,经过一段不短的时间跑正;

B类:这类属于幸运儿,前期尽管小亏,但短时间迅速转正爆发;

C类:属于长期为负,转向遥遥无期。


5小时吃透小红书|给新媒体新人的入门指南-第12张图片-90博客网

对于大多数创作者来说,只要选对赛道、做好定位、保持一定水准的内容质量,然后就是专注在这个领域和赛道上持续稳定地输出,基本上会看到成果。这也是厦九九强调的,也是吕白在《爆款小红书》中提及的三大底层逻辑中的另一个:定位要非常专一,选择一个合适的领域坚持去做。

但我知道肯定有人会说,这说起来轻巧。说的没错,世界上的所谓秘技如果追根溯源大体很浅白,真正踏实做下去的很少。

第六,其他

前面也说了,这本书是入门类书籍,它解决不了创作者全部的问题,指望这本书打通任督二脉是不可能,你可以将这本书当成一个入口或者线索去顺藤摸瓜扩张其他知识。

而且,很显然的地方是,这本书还有一些不足、缺失或没有不太细致的地方,比如结构上还需要调整,比如赛道的选择,再比如数据分析部分还可以详细些,还有就是本书作者提到的专业选手做内容必备四库:选题库、素材库、文案库、视频和音乐素材库,这些素材库的搭建和管理也是一门学问,而作者没有讲。

不过,这些小问题瑕不掩瑜,它确实是一本值得新媒体新人阅读的入门书籍。

令人印象深刻的轶事与事实(Memorable anecdotes and facts)

2013年,小红书在上海成立,因一份海淘攻略备受关注;12月,小红书推出海外购物分享社区。
截至2022年2月,小红书的报告显示:月活跃用户已超过2亿个,其中“90后”年轻群体占72%,一二线城市用户占50%,女性用户占70%,男性用户占30%。
头豹数据显示,互动量超过1万次的小红书笔记中,腰部达人产出占43%。
推荐首页是笔记的主要流量来源,热度一般会维持7天左右,甚至更长。搜索流量是笔记发布后的辅助流量来源,长尾效应很长,发布后几个月甚至

相关影片资源迅雷下载推荐

小红书企业号申请流程?

如果您近期遇到类似问题请不要慌,我来把申请步骤给咱们捋清楚,如下!如果已经有小红书账号,用绑定小红书账号的手机号登陆企业号平台,地址:专业号平台,登陆之后,点击左侧资质管理,进行企业号认证、投放资质认 ...

小红书,小红书企业号申请流程?

标签: 小红书 5小时吃透小红书|给新媒体新人的入门指南

抱歉,评论功能暂时关闭!