北京国际学校发展至今,从分布上来说主要集中在海淀、顺义、朝阳区,这三个区的国际学校数量占到北京总数的三分之二。
海淀区汇集了很多知名公立和顶尖大学。国际学校也主要以公立学校国际部为主,比如人大附中国际部、十一学校国际部、首都师范国际部等。顺义则聚集了北京最高端的几所国际学校,比如这次因思国际学校综合实力百强,北京地区排名第一的鼎石就坐落于此。朝阳地区,国际学校数量众多,这次因思国际学校综合实力百强上榜的几所热门学校青苗、凯文、世青就是位于此处。
北京榜单
上月,因思国际发布的《2022国际学校综合实力百强》中,北京地区共有19所学校上榜。

榜首北京鼎石学校究竟实力如何呢?
基本信息
北京市鼎石学校是一所属于中国的学校,致力于融合中国、美国和国际三种教育传统之精粹,为中国以及世界带来一种前所未有、独具特色的教育理念——世界学校。

地区:顺义区性质:私立成立时间:2014年课程体系:IBDP招收对象:学前班至12年级的学生户籍要求:中国籍、外国籍常规招收年级:学前班、1年级、6年级、7年级、9年级、10年级2020招收人数:6、7年级30-40人/年级; 9、10年级18人/年级每班人数:不超过18人申请费用:2000元人民币或315美元,此费用为一次性不退还。学费标准:小学学费为人民币25万,中学走读生学费为28万,中学住宿生学费为38.75万。
招生电话:8049 6008-2028邮箱:admission@keystoneacademy.cn官方网站:https://www.keystoneacademy.cn/学校地址:北京顺义区后沙峪镇安富街11号

课程体系
北京市鼎石学校将为渴望进入世界各国著名学府学习的中国及国际学生奠定良好的基础。鼎石将借鉴国际课程框架,以中国国家课程大纲制定的内容与标准为主体,围绕中国特质、语言、文化和历史设置发展课程。最重要的一点是学生在这里可以充分发挥自己的才能,找到自己想要的东西,只要有想法都可以得到支持和帮助。

高中部的语言课程完全过渡到沉浸式双语教学模式。十年级的课程充满挑战性和创新性,帮助学生为十一、十二年级的国际文凭大学预科项目(IBDP)做好准备。

在十一、十二年级,学生修读国际文凭大学预科项目(IBDP)。该课程项目中的三项核心要素——认识论;创造、活动与服务;以及专题论文为学生提供了宝贵的机会。鼎石将认识论课程设计为一门双语、双文化的课程,教师和学生使用双语交流,探索深层次的哲学性问题。
十年级的学生还有机会选择使用汉语教授的选修课程。十一、十二年级的学生所修读的IBDP认识论课程(TOK)则采用了双语教学模式——一位教师使用英语,一位教师使用汉语,共同促进学生的学习发展。
此外,学生需撰写一篇专题论文(EE)——他们可自行选择基于一门学科的一个主题,自主、独立地开展研究,最终完成一篇篇幅4000个单词的论文。
学生也需在两年中积极投入创造、活动与服务(CAS)这一核心要素,在各项领域中完成一项合作项目与若干个人目标。
升学指导
鼎石拥有完善的大学升学辅导项目,尽一切努力为学生着想,指导并支持学生进行大学选择及申请。有升学辅导官组织各项家长与学生信息说明会,与学生及家庭一对一见面,讨论每一位学生的具体需求。众多高校代表也会到访鼎石,各项信息与招生说明会也在校展开。
相关影片资源迅雷下载推荐
Steam低至4块5!游戏节好评大作打骨折!《GTA6》计划不 ...
Steam短兵激斗游戏节开启 砍杀游戏打骨折Steam短兵激斗游戏节已开启, 即日起至9月26日上午10时截止,主题内容为砍杀类型游戏打折促销,快来看一看有没有你喜欢的游戏打折了吧~《战神4》-20%,原价279元,现价223.2 ...
游戏开发,Steam低至4块5!游戏节好评大作打骨折!《GTA6》计划不 ...
师资情况
鼎石的师生比例为1:8,目前有中国籍教师100人,外国籍教师135人(大多来自英语国家),其中小学部教师82人,初高中学部教师111人,平均教龄达12年以上。教师团队背景多样,经验丰富。教师组织学生参与各项课堂活动,也在上课日结束后为学生提供学业支持及拓展机会。
学校特色

01体验式教学
体验式教学是鼎石教育的重要特色之一。鼎石为学生提供各种服务性学习的机会,在北京市内和周边地区开展实地调研和考察,把学生的学习和体验范围从课堂拓展到住所、社区和世界各地。

02中国主线
在高中阶段,体验式学习和独立的学术研究是非常重要的教学手段。由于所有的鼎石学生都将参与这些学习活动,因此,在鼎石毕业生形成身份认同的过程中,“中国主线”成为其中的一个重要部分,帮助他们明确并体悟中国文化的重要意义;亦在他们为毕业升学、就业和走向世界做准备的过程中,帮助他们成为祖国的文化大使。
03课外活动项目(KAP)
鼎石活动项目(KAP)是鼎石教学项目的延伸,完善学生在课堂上学到的知识。获取知识、学习生活技能、培养身心是学校社区生活的基础。每位鼎石教师也都是鼎石活动项目(KAP)的一分子,在帮助学生开发兴趣的同时与其建立更深厚的联系。
04寄宿生活
宿舍是学生们的“家外之家。”寄宿生活是对学生在课堂上学到的知识的补充,包括从鼎石的指导制度到保证学生的安全和学校治安的方方面面。为了保证安全,宿舍楼内无论是进入电梯还是每间宿舍的房门都需要刷卡。
学校安排了宿舍家长(居住在学生宿舍楼每层的私人公寓中的鼎石的老师),对寄宿学生进行每天24小时、每周7天全天候管理,在晚自习期间提供学习辅导并开放图书馆,安排课外活动、咨询和辅导服务。同时,学校还设有健康中心。

* 三人间宿舍(局部)

* 宿舍楼内的自习室
05共同价值
儒家鼎石确立以儒家“五常”为核心价值, 为我们的行为和互动提供了坚实的徳行基础。
仁(compassion)——以善意相待彼此, 尽量理解彼此的感受, 以期产生共鸣。
义(justice)——讲求理性, 勇敢、坚决地承担应尽的责任, 秉持正直, 崇尚公正。
礼(respect)——注重社区内外的礼节与行为规范。
智(wisdom)——从他人的智慧中获益, 孜孜不倦地追求知识、丰富自己。
信(honesty)——坦诚而正直, 践行追求卓越的精神。严于律己, 以身作则, 为自己的行为负责。
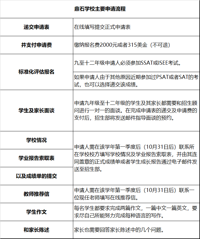
申请流程

更多榜单详情见:
企业网站建设与开发最低只要299元起,包含域名服务器,需要的联系QQ345424724,电话15516990022,18530226930相关影片资源迅雷下载推荐
大熊猫海外购-2022火爆电商模式社交新零售2+1裂变模式 ...
商业基础设施不断发展改变,造成买与卖的方式也产生变化。随着大数据的发展,消费升级与科技发展,出现了社交新零售。社交新零售说的通俗易懂一点就是借助一些互联网智能技术工具,以社交为基础,为提升企业零售效率 ...
分享购,大熊猫海外购-2022火爆电商模式社交新零售2+1裂变模式 ...
标签: 网站建设 因思国际发布最新北京国际学校排名 榜首这所北京鼎石实力 ... ...